8月首周172个安防项目密集释放,32亿市场盛宴即将开启,总金额达32.73亿元。教育、公安、政务领域领跑,区域市场四川、广东、山东鏖战正酣,企业如何抢抓“金九银十”招标季?
01-市场格局:三足鼎立态势成型
32.73亿蛋糕切分呈现鲜明梯队特征:
第一梯队(>4亿元):智慧教育(6.74亿)、数字政府(5.64亿)、智能交通(4.90亿)
第二梯队(1-4亿元):智慧公安(4.56亿)、能源安防(3.21亿)、智慧社区(2.98亿)
长尾领域:医疗安防、生态监控等合计占比不足15%

图源:中国安防大数据服务平台
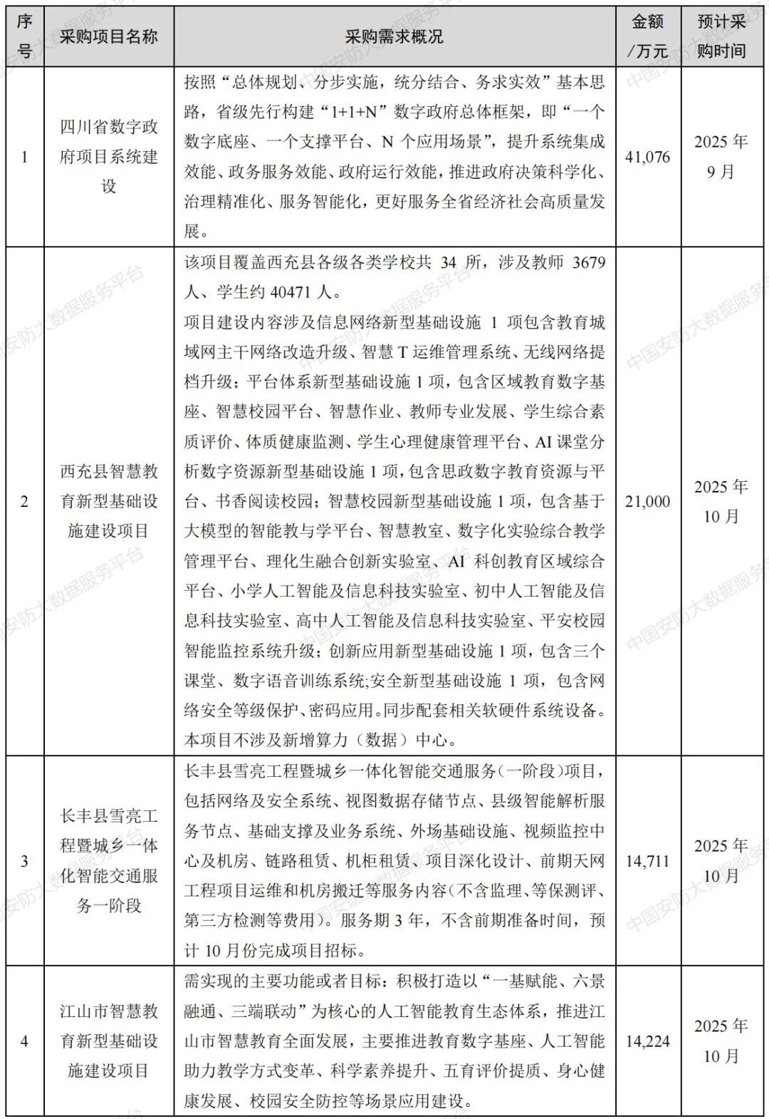
亿元级项目成中流砥柱:8个过亿项目撑起总量的42%,其中四川数字政府(41亿)、西充智慧教育(2.1亿)、长丰雪亮工程(1.47亿)构成头部阵营。这表明政府端投资正向“数字底座+民生工程”双核心聚焦,单纯硬件采购项目正被系统解决方案取代。


图源:中国安防大数据服务平台
02-教育安防:从监控防御到教学赋能
智慧教育领域6.74亿预算释放重大信号:
技术融合深化:西充县2.1亿项目要求平安校园系统与AI课堂分析平台深度耦合,摄像机需支持教育专网协议
场景扩展加速:浚县校园餐智慧管理平台(2527万)将食安监控纳入安防体系,实现后厨行为AI识别
交付周期压缩:85%项目要求年底前完工,暑假45天成为黄金施工窗口
典型案例中,江山市1.42亿项目构建“教学基座-五育评价-安全防控”三位一体体系,标志着安防设备正从独立子系统进化为教育新基建的神经末梢。
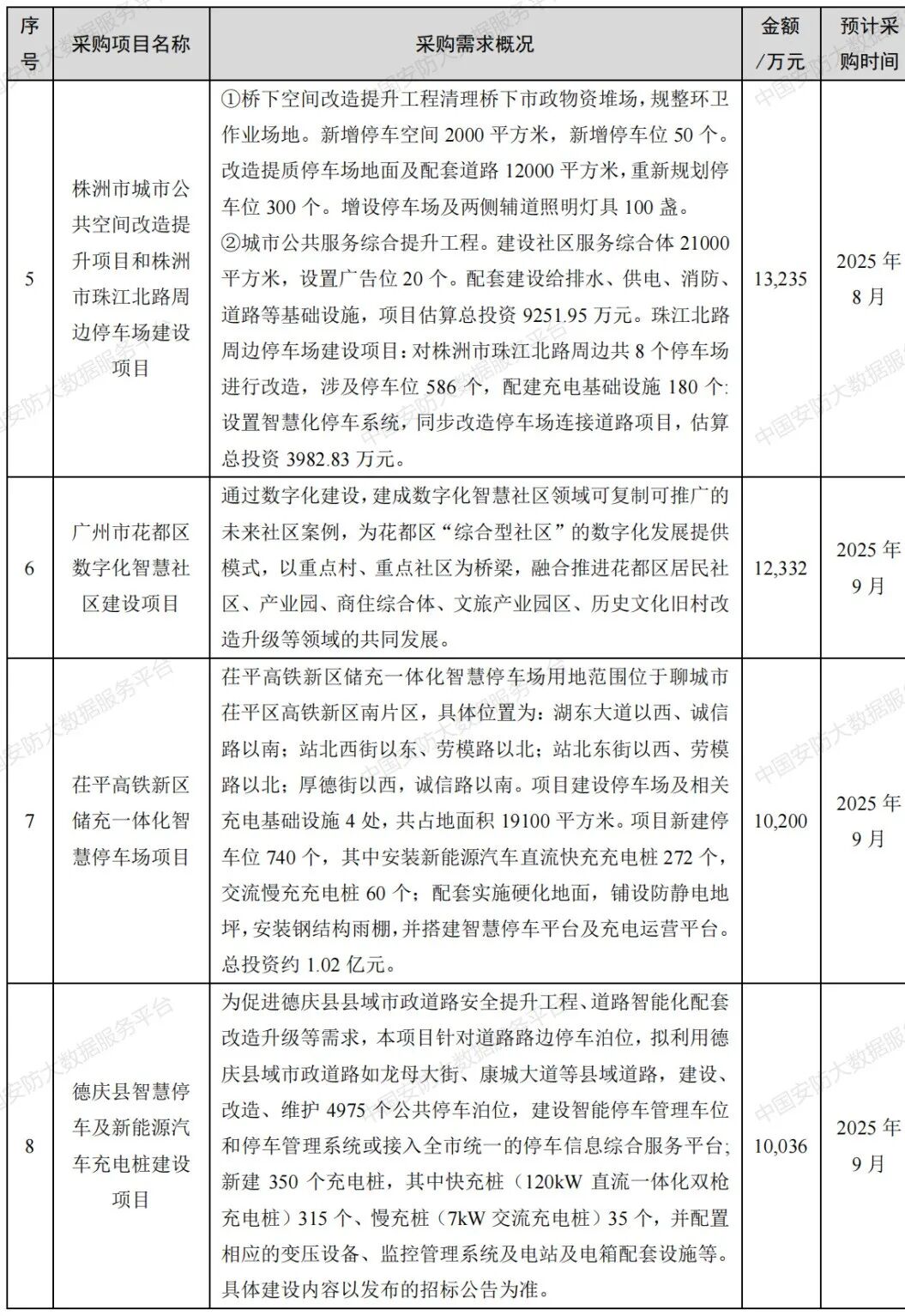
03-城市神经网:智慧停车引爆安防战场
四大模式重塑产业边界:

行业拐点显现:12个智能交通项目总金额4.9亿,其中8个包含充电桩安防模块,倒逼企业掌握电流监测、温感预警等跨领域技术。
04-区域博弈:西部崛起打破传统格局
地域分布暗藏战略机遇:
数量高地:广东(18项)、山东(16项)领跑项目数量
金额黑马:四川单省贡献41亿数字政府项目,占总量12.5%
模式分化:
东部:模块化分包(如上海杨浦2733万智慧城市运维)
中西部:EPC总包(如株洲1.32亿停车场改造含设计/施工/运维)
结语: 九月招标潮揭示的不仅是32亿商机,更是行业进化路标,从孤立硬件到系统融合,教育专网协议、充电安全联防成必修课。企业当务之急是突破“监控供应商”身份桎梏,向“数字城市神经网架构师”跃迁——这轮洗牌中,进化速度决定生存长度。
15亿安防项目清单来了!2亿超级大单提前锁定!这些省市项目最多
12亿!106个安防项目招标!新疆河南四川成黑马,这些领域最火
18亿安防商机来袭!广东一单2.6亿,3月迎来招标黄金期
两标155万:山东某高校智慧安防、物联网智能生产项目招标

精彩评论