各位安防老铁!我是你们的老朋友东方。
刚过完年,大家是不是都在忙着跑市场、盯项目?别急,2026年3月第一周,全国即将招标的智慧安防及相关项目多达213个! 我们特意扒了扒其中预算300万以上的“大鱼”,一共106条,总金额12.21亿元!
平均每个项目1152万,近四分之一的项目预算过千万,还有一个亿元级大单藏在里面。这些项目的钱到底流向哪儿?哪些省市机会多?咱们工程商、集成商该怎么抓?
01-总体数据:12.21亿大蛋糕,四分之一是“千万大单”
先看整体情况。这106个项目覆盖了全国23个省、自治区、直辖市,从公安到交通,从教育到数字政府,各行各业都在搞智慧化升级。12.21亿的总盘子,平均下来每个项目1150万元,而且接近25%的项目预算超过1000万。
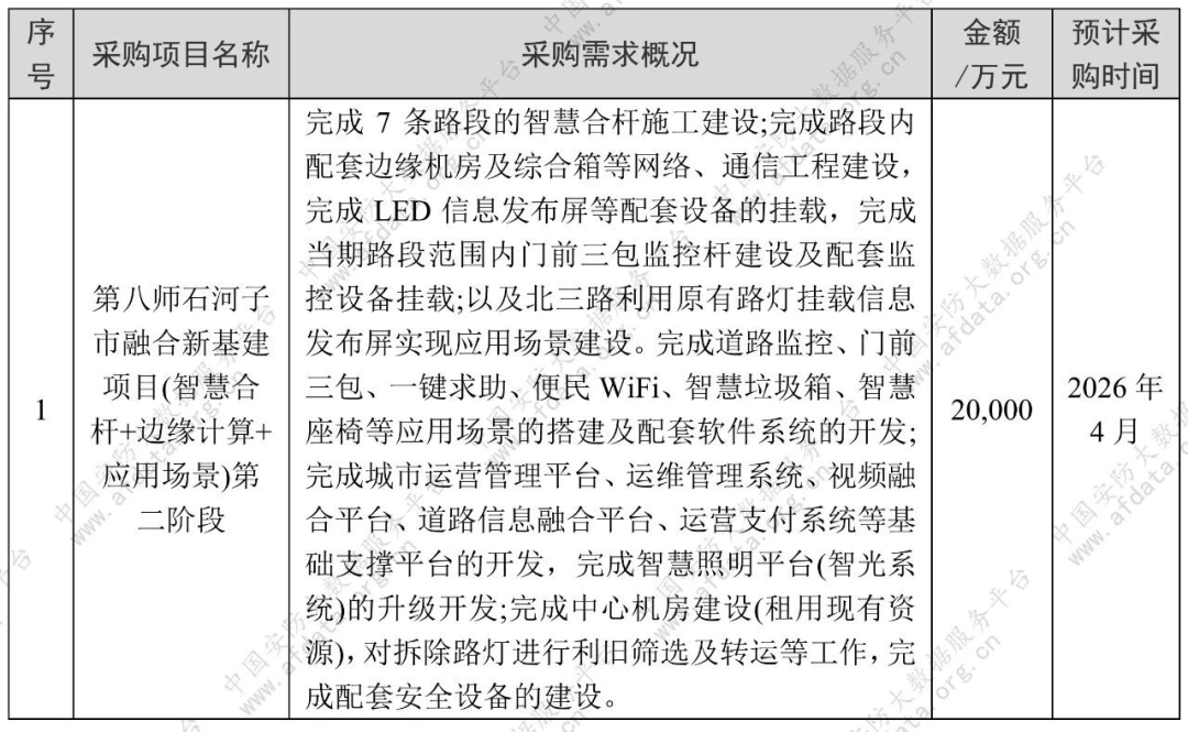
更值得关注的是,有一个亿元级项目——新疆生产建设兵团第八师城市管理局新基建项目,这种级别的单子通常都是地方政府的重点工程,往往涉及城市大脑、智慧城市等顶层设计,一旦拿下,不仅利润可观,还能树立标杆,后续衍生项目不断。建议有实力的集成商重点关注这类项目。

02-领域分析:公安仍是压舱石,数字政府异军突起
我们把106个项目按应用领域分了13类,前三名分别是智慧公安、智慧教育、数字政府。

智慧公安:21个项目,总预算1.70亿元。其中浙江舟山市公安局的“公共视频监控新建及更新改造项目”就占了2920万元,预计5月招标。公安项目一向是安防的基本盘,视频监控、雪亮工程、智慧警务,技术门槛高,回款相对靠谱,有相关资质的老铁可以重点跟进。
智慧教育:16个项目,总预算1.27亿元。校园安防升级、考场智能化、AI防欺凌……教育领域这两年投入不小,而且往往是区域性打包,一个市、一个区的学校统一改造,单个体量不大,但胜在数量多、持续性强。
数字政府:15个项目,总预算高达3.57亿元!虽然数量不是最多,但金额最大,平均每个项目2380万。这背后是各地政府数字化转型的迫切需求,一网统管、城市运营中心、政务云……这些项目往往需要联合IT厂商、软件开发商一起搞。

另外,智慧交通、智慧医疗、智慧社区也有不少机会,大家可以根据自己的主业去筛选。
03-地域分布:浙江广东数量多,新疆河南四川金额大
从地域看,浙江、广东的项目数量最多,这俩地方经济活跃,信息化建设走在全国前列,项目密集,但竞争也激烈,价格战打得凶。如果你在当地有深厚的人脉资源,可以深耕;如果是外地企业想杀进去,得掂量掂量成本。
真正值得关注的是新疆、河南、四川——这三个地区的项目规模非常大。虽然数量上不如沿海,但单个项目的预算往往很高,比如新疆可能有上亿的智慧城市项目,河南有智慧交通大单,四川的数字政府投入也相当可观。这些地方政策支持力度大,竞争相对没那么卷,适合有实力的企业去开拓。
我们统计了各省市的最高预算项目(详见下图),其中不乏几千万的项目。比如前面提到的舟山2920万公安项目,还有新疆、河南等地的大单,预计都会在4-5月陆续挂网招标。


(图:各省市最高预算项目示意)
04-4月将是招标高峰,现在就要动手
根据大数据平台的分析,大部分项目将在今年4月发布招标公告。也就是说,留给大家准备的时间只有不到一个月了!
很多工程商习惯等到公告出来再动手,那时候往往已经晚了。现在正是“超前谋划”的关键期——该找关系的找关系,该做方案的做方案,该联合伙伴的联合伙伴。
另外提醒一句,这些项目很多是财政资金,流程规范,资质、业绩、技术方案缺一不可。建议大家对照清单,筛选出和自己匹配度高的,提前准备标书,别临时抱佛脚。

05-如何获取完整清单?
由于篇幅有限,这里无法列出全部106个项目详情。我们已经整理成表,包含项目名称、采购单位、预算金额、预计招标时间等关键信息。
需要完整清单的朋友,可以扫码关注下方二维码获取完整清单,我们会第一时间推送商机报告。后续还将推出中标数据分析、区域市场报告等,帮助大家精准决策。
最后说两句心里话:现在的安防行业,早就不是装个摄像头、拉根网线的时代了。项目越来越复杂,要求越来越高,但机会也越来越多。2026年才刚过两个月,希望各位老铁都能抓住机会,在这个春天收获满满!
15亿安防项目清单来了!2亿超级大单提前锁定!这些省市项目最多
18亿安防商机来袭!广东一单2.6亿,3月迎来招标黄金期
两标155万:山东某高校智慧安防、物联网智能生产项目招标

精彩评论